NEWS CENTER
HOSPITAL SITUATION
THE CONSTRUCTION OF BETWEEN THE PARTY AND THE MASSES
DEPARTMENTS AND EXPERTS
MANAGEMENT BY
Medical services
Clinical research
Special column
Health science and education
KEY DISCIPLINE
SCIENTIFIC RESEARCH AND TEACHING
TALENT RECRUITMENT
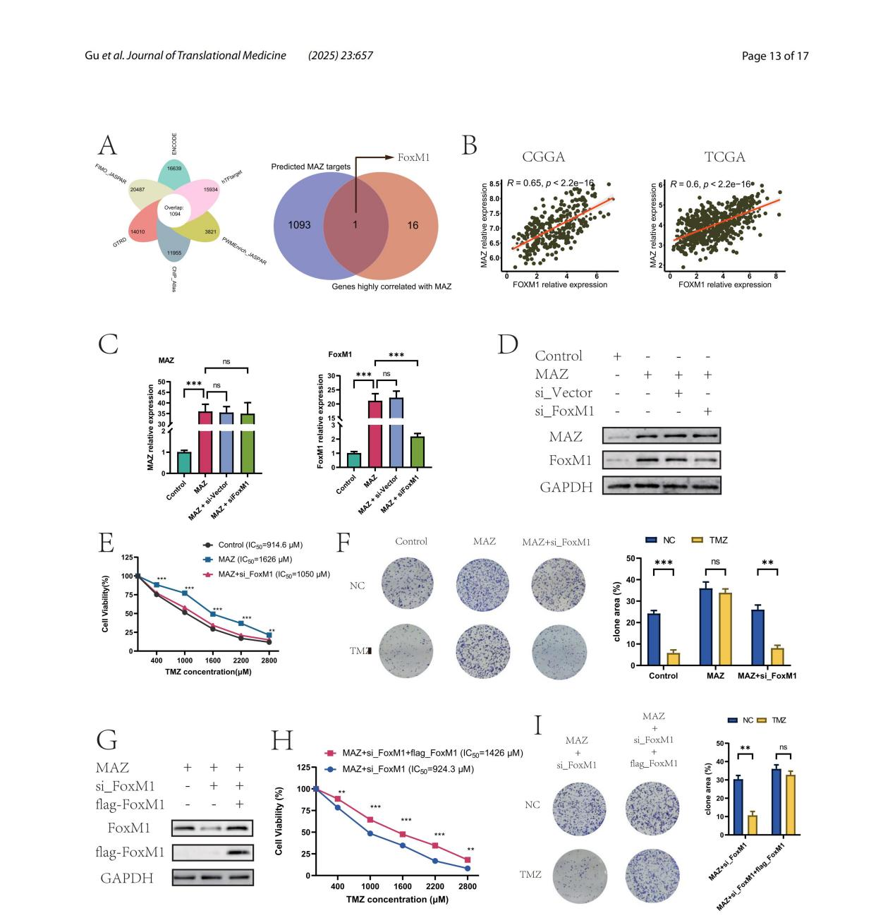
近日,我院神经肿瘤外科团队研究成果《Single-cell and spatial transcriptome analyses reveal MAZ(+) NPC-like clusters as key role contributing to glioma recurrence and drug resistance(单细胞与空间转录组分析揭示MAZ(+)NPC-like细胞簇是促进胶质瘤复发和耐药的关键角色)》在国际知名学术期刊Journal of Translational Medicine上(JCR 1区 TOP,IF 7.5)发表。我院神经肿瘤外科周开甲副主任医师为通讯作者,顾强博士为第一作者。


神经肿瘤外科主要开展脑深部功能区肿瘤、三四脑室肿瘤、鞍区肿瘤、桥小脑角及颈胸腰段脊髓肿瘤等神经系统肿瘤的外科手术,是中国脑胶质瘤分子诊疗联盟成员单位、国家区域医疗中心神经外科联盟成员单位、CSNO认证的肿瘤医院神经外科联盟成员单位。目前配备有手术显微镜、神经内镜、立体定向仪、超吸刀(CUSA)、等离子刀、术中彩超、术中C臂机、神经电生理监测仪等设备及美敦力气动、史赛克电动等动力系统。现有副主任医师1名,住院医师2名,博士2名,硕士1名。

关闭